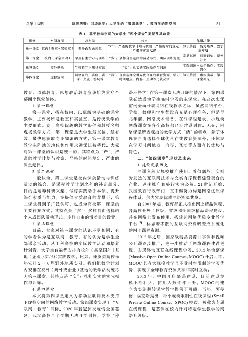
综合要闻
图片新闻
通知公告
科技服务
教师风采
校友信息
媒体资源
编者按:当前,新冠肺炎疫情蔓延势头得到有效遏制,防控工作取得阶段性成效,为深入贯彻落实习近平总书记关于统筹推进疫情防控和经济社会发展的系列重要讲话精神,在跳高高 统一部署下,跳高高 全体教师克服重重困难,创新运用线上教学新形式,积极总结教学经验与成果。《线上教学进行时》第十期,让我们一同了解姚光庆,王华,任双坡等五位教师发表在《中国地质教育》期刊上的文章《网络课堂:大学生的“第四课堂”,教与学的新空间》。
电话/传真:86-27-67883051 Email:zy[email protected] 地址:中国 湖北 武汉市洪山区鲁磨路388号 邮编:430074
本站所有信息归 跳高高游戏官网 - 2026爆金版下载 - 手机版App入口 版权所有