跳高高

  • 跳高高 主页
  • EN
  • 跳高高 +
    • 综合要闻
    • 图片新闻
    • 通知公告
    • 科技服务
    • 教师风采
    • 校友信息
    • 媒体资源
  • 跳高高概况 +
    • 基本情况
    • 办学历史
    • 组织架构
    • 三级单位
  • 师资队伍 +
    • 杰出人才
    • 教师主页
    • 博士后流动站
    • 荣休教师
  • 人才培养 +
    • 本科生教育
    • 研究生培养
    • 留学生培养
  • 学科建设 +
    • 双一流建设
    • 211建设
  • 科学研究 +
    • 学术动态
    • 科研成果
    • 科研平台
  • 国际交流
  • 党群工作 +
    • 党建双创
    • 教师党建
    • 学生党建
    • 青年工作
    • 工会工作
    • 团委工作
    • 离退休工作
  • 学生工作 +
    • 学生天地
    • 学生党建
    • 学生科技
    • 奖助贷勤
    • 团学工作
    • 研究生信息
  • 下载专区 +
    • 政策文件
    • 本科生培养表格
    • 研究生培养表格
    • 跳高高 专用信纸、院徽PPT等
    • 计划生育表格
  • 联系我们
  • 跳高高 主页
  • EN
当前位置: 跳高高  >  科学研究  >  学术动态  >  正文

科学研究

学术动态

  • 学术动态

  • 科研成果

  • 科研平台

    地质过程与矿产资源国家重点实验室
    构造与油气资源教育部重点实验室
    资源定量评价与信息工程自然资源部重点实验室
    通知公告
    合作交流
    仪器平台
    油气勘探开发理论与技术湖北省重点实验室
    通知公告
    合作交流
    仪器平台
    紧缺战略矿产资源省部共建协同创新中心

学术动态

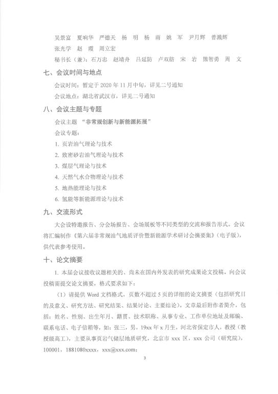
第六届非常规油气地质评价暨新能源学术研讨会一号通知

发布人: 来源: 日期:2020-06-09 点击数:


上一条:【6月13日】第120期资源学术论坛:Lau Hon Chung学术报告 下一条:【5月15日】第119期资源学术论坛:刘化庆学术报告

友情链接:

  • 教育部
  • 科技部
  • 留学基金委
  • 国家自然科学基金委
  • 中国石油
  • 中国石化
  • 中海油
  • 自然资源部
  • 中国地质调查局
  • 紫金矿业
  • 西部矿业
  • 跳高高

电话/传真:86-27-67883051 Email:[email protected] 地址:中国 湖北 武汉市洪山区鲁磨路388号 邮编:430074

本站所有信息归 跳高高游戏官网 - 2026爆金版下载 - 手机版App入口 版权所有